千亿体育在线(中国)官方网站
首 页
关于大亚
集团介绍
经营团队
发展历程
千亿体育在线(中国)官方网站
千亿体育在线(中国)官方网站
千亿体育在线(中国)官方网站
行业资讯
创新专题
产业版块
大家居
智能包装
新材料
新能源
品牌家族
圣象
大亚人造板
大亚包装
大亚车轮
大亚置业
加入大亚
人才观
社会招聘
校园招聘
信息公布
招投标信息
ENG
首 页
关于大亚
集团介绍
经营团队
发展历程
千亿体育在线(中国)官方网站
千亿体育在线(中国)官方网站
千亿体育在线(中国)官方网站
行业资讯
创新专题
产业版块
大家居
智能包装
新材料
新能源
品牌家族
圣象
大亚人造板
大亚包装
大亚车轮
大亚置业
加入大亚
人才观
社会招聘
校园招聘
信息公布
招投标信息
English
信息公布
Publicity
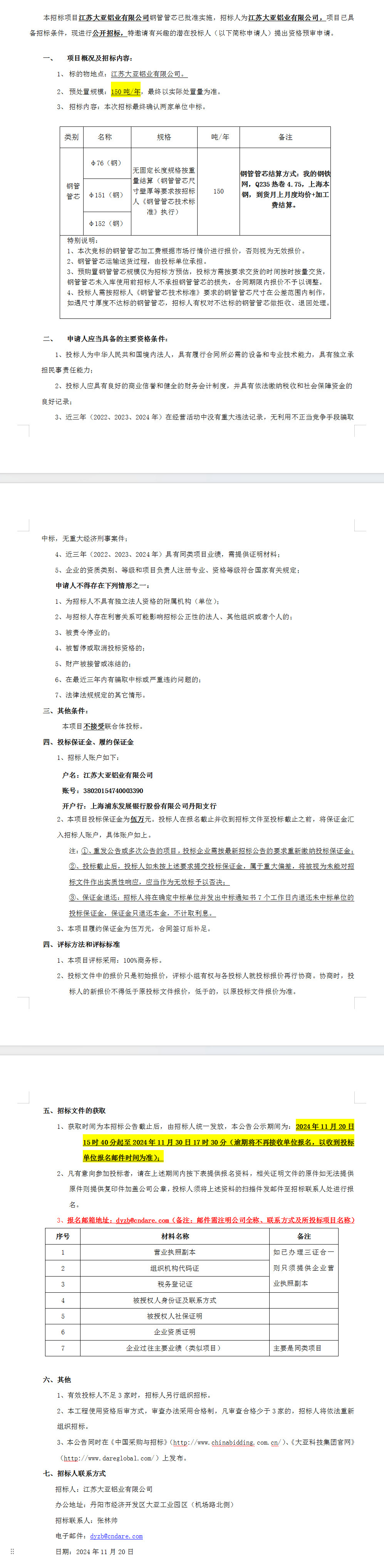
江苏大亚铝业有限公司钢管管芯招标公告
2024-11-20
4945
关于大亚
集团介绍
经营团队
发展历程
千亿体育在线(中国)官方网站
千亿体育在线(中国)官方网站
千亿体育在线(中国)官方网站
行业资讯
创新专题
产业版块
大家居
智能包装
新材料
新能源
品牌家族
圣象
大亚人造板
大亚包装
大亚车轮
大亚置业
加入大亚
人才观
社会招聘
校园招聘
信息公布
招投标信息
大亚科技集团有限公司
地址:江苏省丹阳市经济技术开发区齐梁路99号大亚工业园(212310)
电话:0511-86882222
传真:0511-86882405
E-mail:dare@cndare.com
@copy; 2025 - Copyright DARE All Rights Reserved